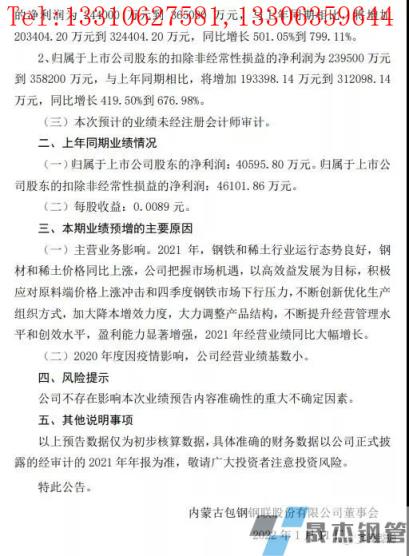
1月11日晚,鋼鐵板塊的牛股包鋼股份公布業績預告,預計2021年度實現歸屬於上市公司股東的淨利潤為24.4億元到36.5億元,與上年同期相比,將增加20.34億元到32.44億元,同比增長501.05%到799.11%;歸屬於上市公司股東的扣除非經常性損益的淨利潤為23.95億元到35.82億元,與上年同期相比,將增加19.34億元到31.21億元,同比增長419.50%到676.98%。
不過,原料端價格上漲和四季度鋼鐵市場下行壓力,最近鋼鐵企業效益並不好。包鋼股份第三季報歸母淨利近37.8億元,若按照該公司的業績預告,該公司第四季度業績已經出現了虧損,虧損幅度最大可能高達13.4億元,最小虧損也將近1.3億元。


免責聲明:本網站(山東聊城宅男666网站無縫鋼管廠www.fengyun0769.com)刊載的“這家國營鋼企第四季度最大可能虧損13.4億元”等均源於網絡,版權歸原作者所有,且僅代表原作者觀點,本文所載信息僅供參考。轉載僅為學習與交流之目的,如無意中侵犯您的合法權益,請及時聯係刪除。本網站刊登此篇文章並不意味著本站讚同其觀點或證實其內容的真實性,宅男666网站不對其科學性、嚴肅性等作任何形式的保證。如果侵犯了您的版權,請盡快聯係宅男666网站予以撤銷,謝謝合作!
請查看相關產品 宅男在线小视频鋼管,宅男在线小视频無縫鋼管,宅男在线小视频管,無縫鋼管廠,宅男视频官网
谘詢熱線
13310627581